燕雨直播-燕雨直播内容索引

今天是
关怀版     无障碍     网站支持IPV6

新会公汽分公司关于第二阶段线路优化调整的通告

来源:本网    发布日期:2023-07-03

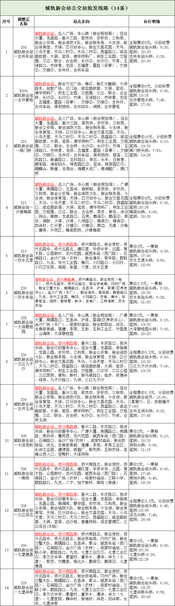
  江门站长途汽车客运站启用后,新会汽车总站原公交站场(新会大道中3号)即将停止使用,新会公汽分公司6月21日进行第一阶段公交线路优化调整。第二阶段公交线路优化调整将计划2023年7月7日开始实施,16条公交线路将调整至“城轨新会站”和“城西车站”始发,同时撤销310路公交线。具体情况如下:

图片1.png

城轨新会站[公交站]

城轨新会站公交线1.png

城轨新会站1.jpeg

城轨新会站2.jpeg

城西车站[公交站]

城西车站公交1.jpeg

城西车站公交2.jpeg