来源:本站 发布日期:2025-02-21
燕雨直播 全体农药生产者、经营者和使用者:
农药是重要的农业投入品,为进一步宣传普及和提高依法安全生产经营使用农药和回收处理农药包装废弃物意识,提高豇豆等病虫害绿色防控水平,促进农业生产,保护生态环境,确保农产品质量安全,保障公众健康,根据国家法律、行政法规,结合实际,特作如下告知:
一、农药生产者应守好“三关”
1.守好“安全关”。坚持人民至上、生命至上的理念,始终把安全生产放在首位。要进一步落实企业安全生产的主体责任,持续加强安全生产投入,依法配备安全生产条件、安全生产管理人员。严格执行安全生产管理制度,积极参加各类从业人员安全生产教育培训,建立隐患自查自纠常态化机制,有效防范各类生产安全事故。
2.守好“采购关”。采购原材料要严格查验产品质量检验合格证和有关许可证明文件,不得采购、使用未依法附具产品质量检验合格证、未依法取得有关许可证明文件的原材料。
3.守好“质量关”。严格按照产品质量标准进行生产,确保农药产品与登记农药一致。农药出厂销售,应当经质量检验合格并附具产品质量检验合格证。积极采用先进技术和先进管理规范,提高农药的安全性、有效性。
二、农药经营者应做到“四要”
1.要履行查验义务。查验产品包装、标签、产品质量检验合格证、农药登记证和农药生产许可证,不得向未取得农药生产许可证的农药生产企业或者未取得农药经营许可证的其他农药经营者采购农药。
2.要建立采购和销售台账。采购台账要如实记录农药的名称、规格、数量、农药登记证号、农药生产许可证号、农药经营许可证号、生产企业和供货人名称及其联系方式、进货日期等内容。销售台账要如实记录销售农药的名称、规格、数量、生产企业、购买人、销售日期、施用范围等内容。经营限制使用农药的要建立专门的采购、销售台账,并实行专柜销售,应如实记录购买人身份信息。积极使用电子经营台账进行经营,逐步实现农药进销存台账电子化。
3.要守法诚信经营。要向购买人询问病虫害发生情况并科学推荐农药,必要时应当实地查看病虫害发生情况,并正确说明农药的使用范围、使用方法和剂量、使用技术要求和注意事项,不得误导购买人。不得加工、分装农药,不得在农药中添加任何物质,不得采购、销售包装和标签不符合规定,未附具产品质量检验合格证,未取得有关许可证明文件的农药。不得超范围经营限制药,不得利用互联网经营限制使用农药。
4.要履行农药包装废弃物回收处理义务。要在经营场所设立农药包装废弃物回收装置,建立农药包装废弃物回收台账,如实记录农药包装废弃物的数量和去向信息。要采取有效措施,引导农药使用者及时交回农药包装废弃物,不得拒收其销售农药的包装废弃物。对收集的农药包装废弃物要妥善贮存,不得擅自倾倒、堆放、遗撒农药包装废弃物。
三、广大农民朋友应科学安全使用农药
----选购农药应做到“五看”
一看农药经营资质。要到有农药经营许可证和营业执照且信誉好的经营门店购买,切勿向无许可证的门店、摊贩或走村串户的“忽悠团”购买。二看农药包装。包装破损、散装农药、同一包装箱内产品规格不相同、外包装印刷质量不良或粘贴不好、包装物污渍严重的切勿购买。三看农药标签和说明书。无标签、无农药名称、无农药登记证号、无农药生产许可证号、无产品质量标准号、无生产企业名称、无生产日期、与其他农药共用标签或者使用同一标签、无可追溯电子信息码、通过扫描二维码不能够识别显示农药名称和登记证持有人名称等信息的切勿购买。四看农药外观。乳油、超低量油剂和水剂、微乳剂等混浊不清,有分层和沉淀的杂质;水乳剂、悬浮剂等严重分层,轻摇后倒置,底部仍有大量的沉淀物或结块;粉剂和可湿性粉剂结块严重,手摸有硬块;片状熏蒸剂粉末化,烟剂受潮严重等。有上述情形的切勿购买。五看“小试验”。将少量农药取出,用量筒等玻璃器皿进行稀释试验。乳油出现浮油、分层;水剂、微乳剂等短时间内不能完全溶于水;可湿性粉剂、水分散粒剂、干悬浮剂、悬浮剂等出现过快的沉淀;气雾罐揿下时喷雾力小;烟剂点燃后很快熄灭。有上述情形的切勿购买。
----使用农药应做到“十要”
一要对症下药。应熟悉作物生育期和病虫种类,了解农药性质,对症下药,优先选择生物农药以及高效、低毒的化学农药。二要适时施药。根据病虫害的发生规律,依照防治指标,掌握最佳用药时期,及时科学防治。三要科学轮换。科学轮换使用不同作用机理的农药,避免长期单一用药产生抗药性。四要适量施药。根据防治对象和农药标签推荐用量,科学选择适当的浓度和剂量,既经济又可以达到防治效果。五要均匀施药。施药时不但要做到不漏喷,也要做到不重喷,尤其是杂草防除,重叠施药的区域,也是药害最容易产生的区域。六要合理混用。根据药剂性质混配,中性农药之间可混用,中性农药与酸性农药可混用,酸性农药之间可混用,碱性农药不能与其他农药混用。七要做好安全防护。应穿戴必要的个体防护装备,严禁用手直接接触农药,谨防农药进入眼睛、接触皮肤或吸入体内。使用对皮肤或眼睛有刺激性或腐蚀性的农药时应佩戴护目镜或防护面罩。八要严格控制安全间隔期。要严格按照农药标签上规定的施药次数、间隔时间及收获安全间隔期施药,在收获安全间隔期内不能采收。九要预防药害。不要将非耕地除草剂用于农田除草;换茬地块要准确掌握上茬使用长残留除草剂情况,避免残留药害发生;应积极使用防风喷头和风幕打药机喷施除草剂,减少雾滴飘移;采用农用无人飞机喷洒除草剂时,要降高、降速、增加喷液量、添加航化助剂,根据气象条件规范作业减少飘移,并远离敏感作物。十要保护环境。施药前要做好与周边种养户(含养蜂户)的沟通和告知工作,禁止使用农药毒鱼、虾、鸟、兽、蜂等,禁止在饮用水水源保护区内使用农药,不得在河塘沟渠清洗施药器械,使用后的农药包装废弃物要及时收集并交回农药经营者或回收站(点),不得随意丢弃或私自焚烧、掩埋。
广大农药生产者、经营者和使用者安全生产经营使用农药和回收处理农药包装废弃物,事关农业生产、生态环境、农产品质量和群众生命等安全,需要大家共同支持和参与。区农业农村局安全使用农用药咨询热线:0750-6373979,接受信息咨询、问题和建议反馈,让我们共同携手、共同关心和共同促进依法安全使用农药,共建农产品质量安全新会!
附:(一)《农药管理条例》有关规定
(二)中华人民共和国农业农村部公告
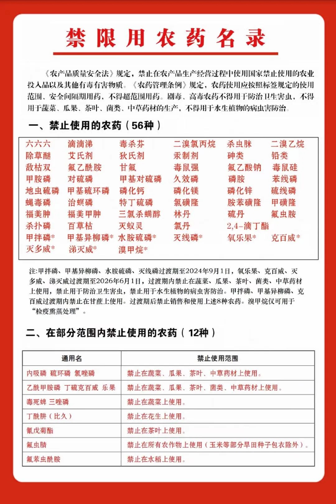
(三)国家禁限制农药名录(2024最新版)
(四)《农药包装废弃物回收处理管理办法》有关规定
(五)农药经营和仓储管理制度
(六)《中华人民共和国农产品质量安全法》有关规定
(七)《最高人民法院最高人民检察院关于办理危害食品安全刑事案件中适用法律若干问题的解读》规定
附:
一、《农药管理条例》有关规定
第二条 本条例所称农药,是指用于预防、控制危害农业、林业的病、虫、草、鼠和其他有害生物以及有目的地调节植物、昆虫生长的化学合成或者来源于生物、其他天然物质的一种物质或者几种物质的混合物及其制剂。
第二十七条 农药经营者应当建立销售台账,如实记录销售农药的名称、规格、数量、生产企业、购买人、销售日期等内容。销售台账应当保存2年以上。
农药经营者应当向购买人询问病虫害发生情况并科学推荐农药,必要时应当实地查看病虫害发生情况,并正确说明农药的使用范围、使用方法和剂量、使用技术要求和注意事项,不得误导购买人。
第三十三条 农药使用者应当遵守国家有关农药安全、合理使用制度,妥善保管农药,并在配药、用药过程中采取必要的防护措施,避免发生农药使用事故。
第三十四条 农药使用者应当严格按照农药的标签标注的使用范围、使用方法和剂量、使用技术要求和注意事项使用农药,不得扩大使用范围、加大用药剂量或者改变使用方法。
农药使用者不得使用禁用的农药。
标签标注安全间隔期的农药,在农产品收获前应当按照安全间隔期的要求停止使用。
剧毒、高毒农药不得用于防治卫生害虫,不得用于蔬菜、瓜果、茶叶、菌类、中草药材的生产,不得用于水生植物的病虫害防治。
第三十五条 农药使用者应当保护环境,保护有益生物和珍稀物种,不得在饮用水水源保护区、河道内丢弃农药、农药包装物或者清洗施药器械。
严禁在饮用水水源保护区内使用农药,严禁使用农药毒鱼、虾、鸟、兽等。
第三十七条 国家鼓励农药使用者妥善收集农药包装物等废弃物;农药生产企业、农药经营者应当回收农药废弃物,防止农药污染环境和农药中毒事故的发生。
第三十八条 发生农药使用事故,农药使用者、农药生产企业、农药经营者和其他有关人员应当及时报告当地农业主管部门。
第六十条 农药使用者有下列行为之一的,由县级人民政府农业主管部门责令改正,农药使用者为农产品生产企业、食品和食用农产品仓储企业、专业化病虫害防治服务组织和从事农产品生产的农民专业合作社等单位的,处5万元以上10万元以下罚款,农药使用者为个人的,处1万元以下罚款;构成犯罪的,依法追究刑事责任:
(一)不按照农药的标签标注的使用范围、使用方法和剂量、使用技术要求和注意事项、安全间隔期使用农药;(二)使用禁用的农药;(三)将剧毒、高毒农药用于防治卫生害虫,用于蔬菜、瓜果、茶叶、菌类、中草药材生产或者用于水生植物的病虫害防治;(四)在饮用水水源保护区内使用农药;(五)使用农药毒鱼、虾、鸟、兽等;(六)在饮用水水源保护区、河道内丢弃农药、农药包装物或者清洗施药器械。
二、中华人民共和国农业农村部公告 第536号

三、国家禁限制农药名录(2024最新版)

四、《农药包装废弃物回收处理管理办法》有关规定
第三条 本办法所称农药包装废弃物,是指农药使用后被废弃的与农药直接接触或含有农药残余物的包装物,包括瓶、罐、桶、袋等。
第六条 农药生产者(含向中国出口农药的企业)、经营者和使用者应当积极履行农药包装废弃物回收处理义务,及时回收农药包装废弃物并进行处理。
第七条 国家鼓励和支持行业协会在农药包装废弃物回收处理中发挥组织协调、技术指导、提供服务等作用,鼓励和扶持专业化服务机构开展农药包装废弃物回收处理。
第十条 农药生产者、经营者应当按照“谁生产、经营,谁回收”的原则,履行相应的农药包装废弃物回收义务。农药生产者、经营者可以协商确定农药包装废弃物回收义务的具体履行方式。
农药经营者应当在其经营场所设立农药包装废弃物回收装置,不得拒收其销售农药的包装废弃物。
农药生产者、经营者应当采取有效措施,引导农药使用者及时交回农药包装废弃物。
第十一条 农药使用者应当及时收集农药包装废弃物并交回农药经营者或农药包装废弃物回收站(点),不得随意丢弃。
农药使用者在施用过程中,配药时应当通过清洗等方式充分利用包装物中的农药,减少残留农药。
第十二条 农药经营者和农药包装废弃物回收站(点)应当建立农药包装废弃物回收台账,记录农药包装废弃物的数量和去向信息。回收台账应当保存两年以上。
第十三条 农药生产者应当改进农药包装,便于清洗和回收。
国家鼓励农药生产者使用易资源化利用和易处置包装物、水溶性高分子包装物或者在环境中可降解的包装物,逐步淘汰铝箔包装物。鼓励使用便于回收的大容量包装物。
第十四条 农药经营者和农药包装废弃物回收站(点)应当加强相关设施设备、场所的管理和维护,对收集的农药包装废弃物进行妥善贮存,不得擅自倾倒、堆放、遗撒农药包装废弃物。
第十五条 运输农药包装废弃物应当采取防止污染环境的措施,不得丢弃、遗撒农药包装废弃物,运输工具应当满足防雨、防渗漏、防遗撒要求。
第十六条 国家鼓励和支持对农药包装废弃物进行资源化利用;资源化利用以外的,应当依法依规进行填埋、焚烧等无害化处置。
第十九条 农药生产者、经营者、使用者未按规定履行农药包装废弃物回收处理义务的,由地方人民政府农业农村主管部门按照《中华人民共和国土壤污染防治法》第八十八条规定予以处罚。
第二十条 农药包装废弃物回收处理过程中,造成环境污染的,由地方人民政府生态环境主管部门按照《中华人民共和国固体废物污染环境防治法》等法律的有关规定予以处罚。
第二十一条 农药经营者和农药包装废弃物回收站(点)未按规定建立农药包装废弃物回收台账的,由地方人民政府农业农村主管部门责令改正;拒不改正或者情节严重的,可处二千元以上二万元以下罚款。
五、农药经营和仓储管理制度
(一)经营和仓储的农药必须与其他商品以及饮用水水源、生活区域等有效隔离。
(二)农药仓库要有专人管理,健全台账,配备与存储农药相应的防护设施。
(三)农药仓库保管人员要对存储的农药产品定期检查、对农药包装破损的要及时处理。
(四)农药仓库要配备消防、防盗和良好的通风设施。
(五)农药仓库要配置明示牌,要对农药产品进行分类保管。
六、《中华人民共和国农产品质量安全法》有关规定
第三十三条 有下列情形之一的农产品,不得销售:(一)含有国家禁止使用的农药、兽药或者其他化学物质的;(二)农药、兽药等化学物质残留或者含有的重金属等有毒有害物质不符合农产品质量安全标准的;(三)含有的致病性寄生虫、微生物或者生物毒素不符合农产品质量安全标准的;(四)使用的保鲜剂、防腐剂、添加剂等材料不符合国家有关强制性的技术规范的;(五)其他不符合农产品质量安全标准的。
第四十九条 有本法第三十三条第四项规定情形,使用的保鲜剂、防腐剂、添加剂等材料不符合国家有关强制性的技术规范的,责令停止销售,对被污染的农产品进行无害化处理,对不能进行无害化处理的予以监督销毁;没收违法所得,并处二千元以上二万元以下罚款。
第五十条 农产品生产企业、农民专业合作经济组织销售的农产品有本法第三十三条第一项至第三项或者第五项所列情形之一的,责令停止销售,追回已经销售的农产品,对违法销售的农产品进行无害化处理或者予以监督销毁;没收违法所得,并处二千元以上二万元以下罚款。
七、《最高人民法院最高人民检察院关于办理危害食品安全刑事案件中适用法律若干问题的解读》规定
在食用农产品种植、养殖、销售、运输、贮存等过程中,违反食品安全标准,超限量或者超范围滥用添加剂、农药、兽药等,足以造成严重食物中毒事故或者其他严重食源性疾病的,依照刑法第一百四十三条的规定以生产、销售不符合安全标准的食品罪定罪处罚。在食用农产品种植、养殖、销售、运输、贮存等过程中,使用禁用农药、兽药等禁用物质或者其他有毒、有害物质的,依照刑法第一百四十四条的规定以生产、销售有毒、有害食品罪定罪处罚。