来源:本网 发布日期:2024-05-13
各省、自治区、直辖市人民政府,国务院各部委、各直属机构:
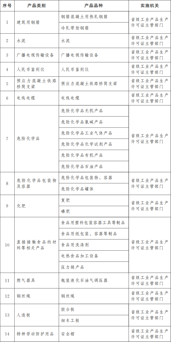
为保障重要工业产品质量安全,强化产品准入管理和源头治理,防范产品质量安全重大风险,确保人民群众生命财产安全和公共安全,国务院决定,调整完善工业产品生产许可证管理目录,对冷轧带肋钢筋、瓶装液化石油气调压器、钢丝绳、胶合板、细木工板、安全帽等6种产品实施工业产品生产许可证管理。调整后,实施工业产品生产许可证管理的产品共计14类27个品种,由省级工业产品生产许可证主管部门负责实施,相关审批权限不得下放。同时,化肥生产许可证审批方式由告知承诺调整为“先核后证”审批。
国务院工业产品生产许可证主管部门要尽快制定冷轧带肋钢筋等6种产品生产许可证实施细则,并明确过渡期,确保于2024年9月底前开始实施。省级工业产品生产许可证主管部门要严格审批管理,提高审批效率,加强事前事中事后监管。各相关部门要做好协同配合,切实保障产品质量安全。
附件:实施工业产品生产许可证管理的产品目录
国务院
2024年5月3日