燕雨直播-燕雨直播内容索引

今天是
关怀版     无障碍     网站支持IPV6

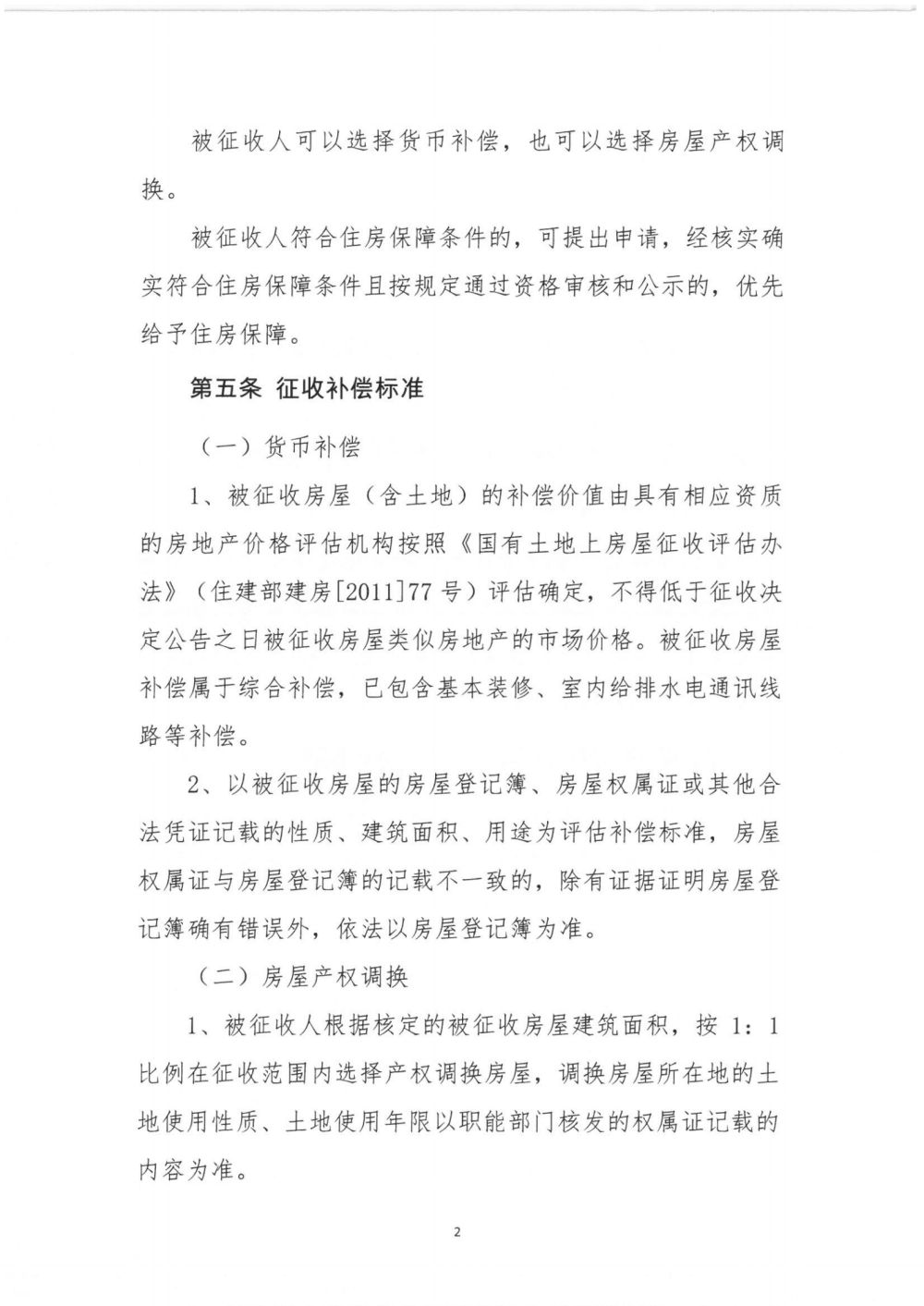
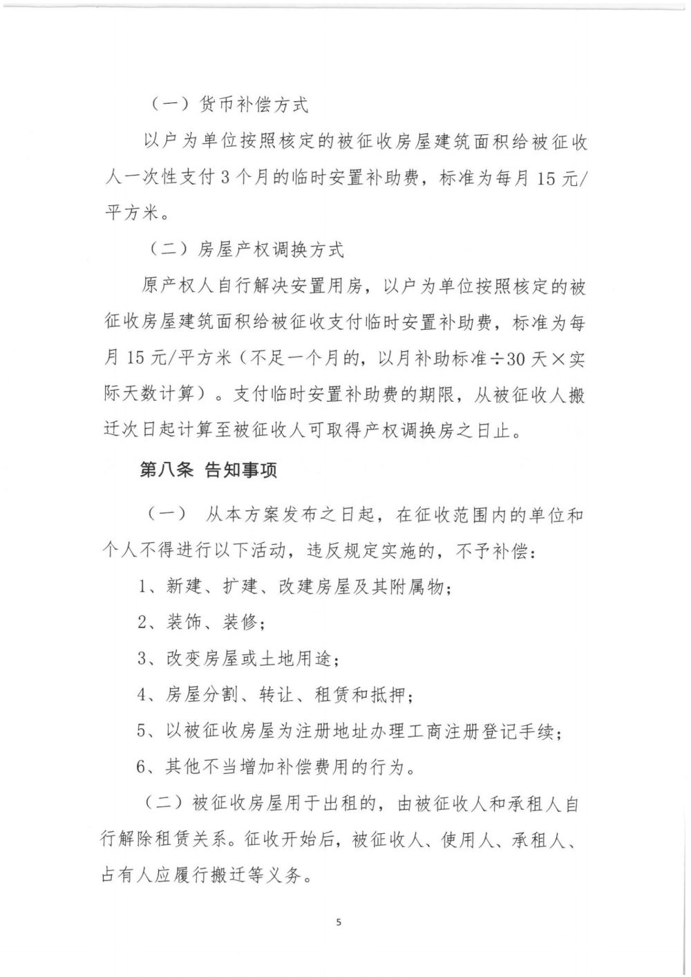
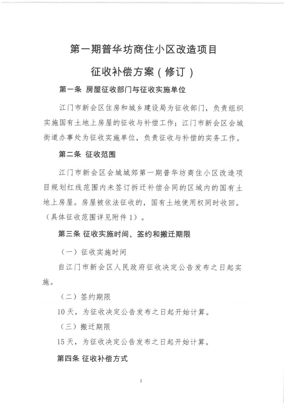
关于第一期普华坊商住小区改造项目征收补偿方案修改情况告知书

来源:本网    发布日期:2021-06-17

SKM_28721061703450_00.png

SKM_28721061703450_01.pngSKM_28721061703450_02.pngSKM_28721061703450_03.pngSKM_28721061703450_04.pngSKM_28721061703450_05.pngSKM_28721061703450_06.pngSKM_28721061703450_07.png