燕雨直播-燕雨直播内容索引

今天是
关怀版     无障碍     网站支持IPV6

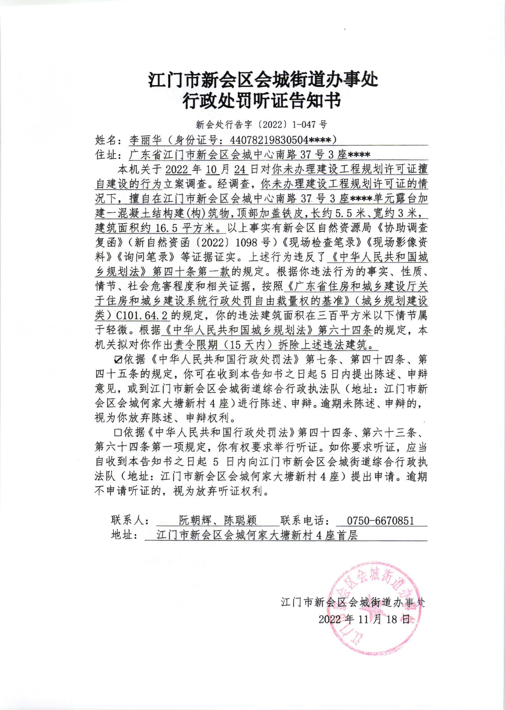
《行政处罚听证告知书》(新会处行告字[2022]1-047号)及《送达公告》(新会处公字[2022]49号)

来源:本网    发布日期:2022-12-06

《行政处罚听证告知书》(新会处行告字[2022]1-047号)及《送达公告》(新会处公字[2022]49号)_001.jpg《行政处罚听证告知书》(新会处行告字[2022]1-047号)及《送达公告》(新会处公字[2022]49号).jpg