燕雨直播-燕雨直播内容索引

今天是
关怀版     无障碍     网站支持IPV6

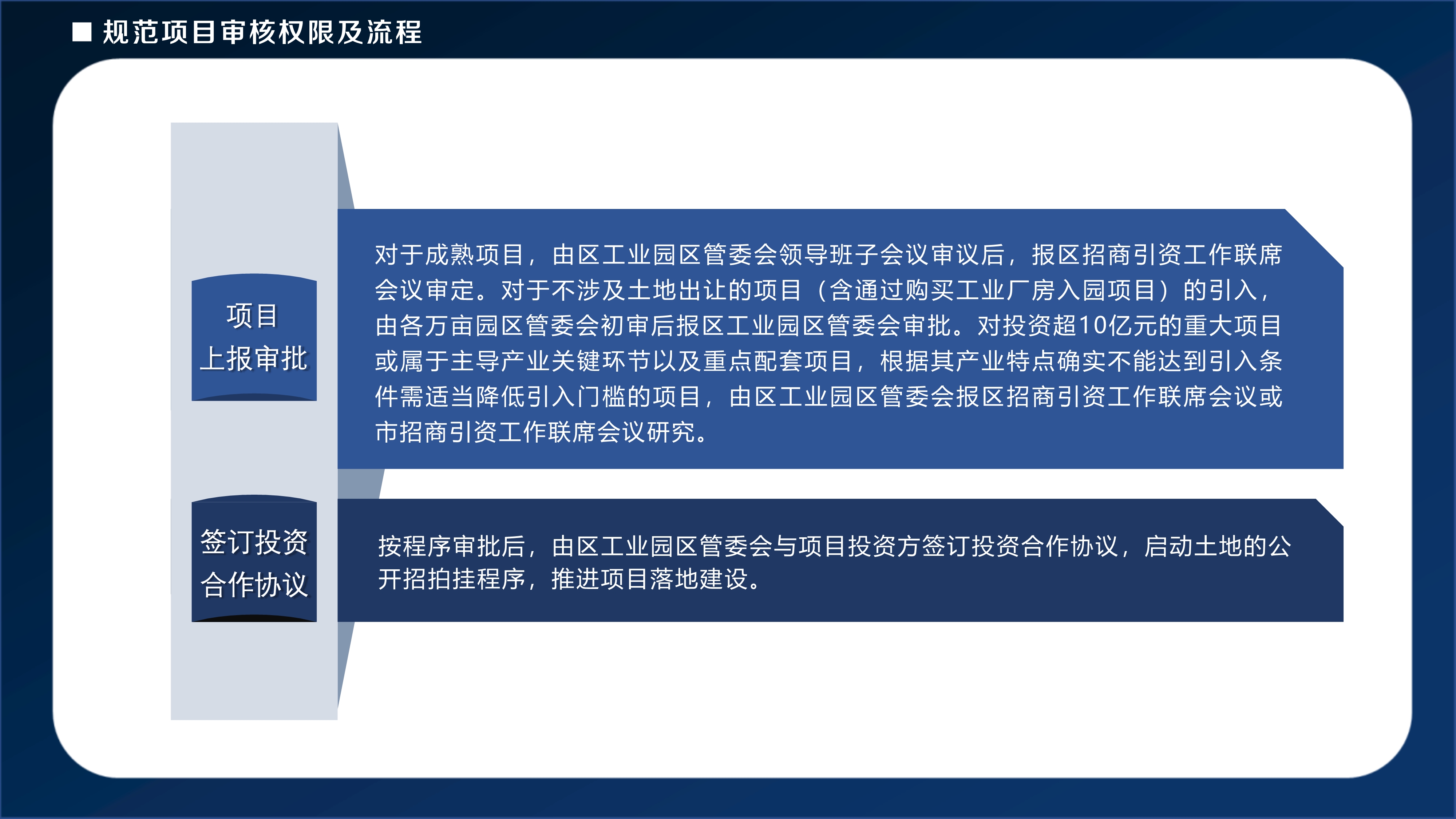
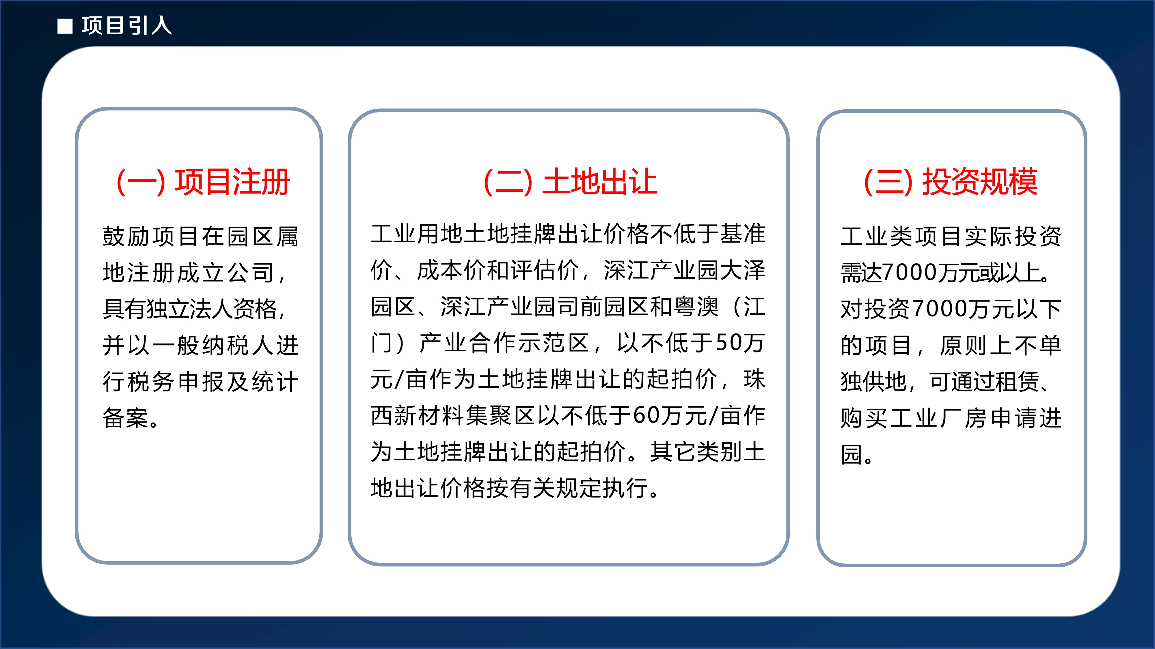
【已失效】《新会万亩园区项目引入指引(试行)》政策解读

来源:本网    发布日期:2020-12-26

1.jpg2.jpg3.jpg4.jpg5.jpg6.jpg7.jpg8.jpg9.jpg10.jpg11.jpg12.jpg13.jpg14.jpg15.jpg16.jpg17.jpg18.jpg19.jpg20.jpg21.jpg22.jpg23.jpg24.jpg25.jpg26.jpg


链接:关于印发《新会万亩园区项目引入指引(试行)》的通知

政策咨询联系电话0750-6365788,黄先生;0750-6367331,梁先生