来源:本网 发布日期:2023-12-01
一、编制目的
为高效应对和及时防范我区林业有害生物灾害(以下简称“有害生物灾害”),保护生物安全,最大程度降低灾害损失,保护我区森林资源和林业景观,现制定《江门市燕雨直播 有害生物灾害应急预案》。
二、适用范围
本预案适用于发生在我区行政辖区内发生的有害生物灾害事件的应对处置工作。
三、工作原则
以“政府主导、重在预防、应对及时”为原则开展林业有害生物灾害事件事件应对工作。
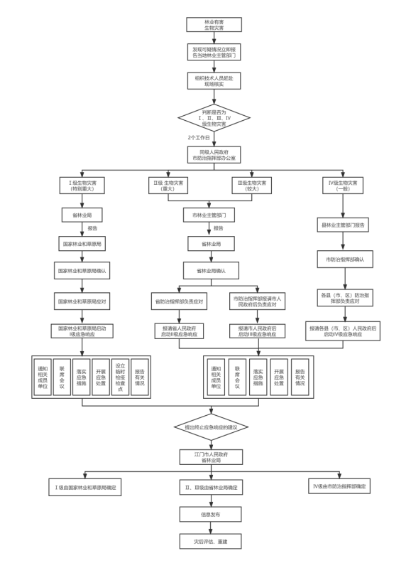
(一)组织体系
燕雨直播 人民政府领导全区林业有害生物灾害事件应急处置工作,设立燕雨直播 林业有害生物灾害应急防治指挥部,负责组织、协调、指挥全区林业有害生物灾害事件应急处置工作。
在江门市防治指挥部办公室的指挥下,我区成立防治技术支撑单位,专家组主要由科研机构、大专院校以及市、区有关部门专家构成,对有害生物灾害进行调查、评估和分析工作,为应急防治、灾情评估和灾后救治等工作提供技术咨询、应对措施和意见建议。
(二)有害生物灾害定义及分级
有害生物灾害,是指因人为或自然原因,由国(境)外传入或本土传播的病原微生物、昆虫、有害植物等有害生物引起的暴发性、危险性的,对林业造成(或潜在造成)经济损失的生物灾害。有害生物灾害属自然灾害,按照造成损失、危害程度、可控性和影响范围,由低到高分为特别重大(Ⅰ级)、重大(Ⅱ级)、较大(Ⅲ级)、一般(Ⅳ级)四个等级。
1.特别重大有害生物灾害(I级)
(1)出现对人类健康构成威胁,可引发人类疾病传播的林业有害生物时;
(2)国家首次发现外来有害生物入侵,并造成林木连片枯死面积1亩以上时;
(3)有害生物连片发生面积10万公顷以上,或发生危害范围跨两个省以上。
2.重大有害生物灾害(II级)
(1)省内首次发现可直接造成林木死亡的有害生物,并造成林木连片枯死面积1亩以上时;
(2)专家组评估认为林业有害生物入侵可能暴发重大危害事件时;
(3)有害生物连片发生面积3万公顷以上、10万公顷以下,或发生危害范围跨2个市以上。
3.较大有害生物灾害(III级)
(1)省内局部地方分布的国家林业检疫性有害生物,扩散至新的市级行政区发生新疫情,造成林木枯死3株以上时;
(2)有害生物连片发生面积1万公顷以上、3万公顷以下,或发生危害范围跨2个县(区)以上。
4.一般有害生物灾害(IV级)
(1)省内局部地方分布的国家林业检疫性有害生物,扩散至新的县级行政区发生新疫情,造成林木枯死3株以上时;
(2)有害生物连片发生面积3000公顷以上、1万公顷以下,发生危害范围跨2个县(区)以上。
(三)应急响应
国家林业和草原局确认我区发生的特别重大(Ⅰ级)事件,由国家林业和草原局应对;省林业局确认我区发生重大有害生物灾害(Ⅱ级)事件,由省防治指挥部负责应对;省林业局确认我区发生较大有害生物灾害(Ⅲ级)事件,由市防治指挥部报市人民政府后负责应对;市防治指挥部确认我区发生一般有害生物灾害(Ⅳ级)事件,由区防治指挥部报区人民政府后负责应对。应急响应启动后,应根据灾害发展情况及时调整响应级别。
(四)响应终止
区防治指挥部办公室负责确认有害生物灾害已得到有效抑制或终止,并上报市防治指挥部,市防治指挥部办公室提出终止应急响应的建议,并上报江门市人民政府、省林业局。Ⅰ级生物灾害应急响应结束,由国家林业和草原局确定;Ⅱ、Ⅲ级生物灾害应急响应结束由省林业局确定,Ⅳ级生物灾害应急响应结束由市防治指挥部确定。
(五)灾后处置
1.信息发布。区防治指挥部建立林业有害生物灾害事件新闻发布制度,确定专人负责发布我区林业有害生物灾害信息。信息发布要及时、准确、客观。I级林业有害生物灾害信息发布要经国家林业和草原局同意,按国家要求发布信息;Ⅱ、Ⅲ级林业有害生物灾害信息发布要经省林业局同意,按省要求发布信息;Ⅳ级林业有害生物灾害信息发布要经市防治指挥部同意,按市要求发布信息。任何单位和个人不得擅自发布。新闻单位有关报道应事前经区防控指挥部新闻负责人审核。
2.灾后评估。响应终止后,区防治指挥部办公室要及时组织防治指挥部各成员单位、有关专家评估此次有害生物灾害造成的损失、分析有害生物灾害发生的原因、采取的应对措施和成效、应吸取的经验教训以及提出针对性改进意见措施,报区人民政府和市自然资源局。区防治指挥部要在处置结束后5日内向市自然资源局、区人民政府提交书面报告。
3.灾后重建。响应终止后,发生区防治指挥部负责开展灾后重建工作,组织相关部门、单位,根据各自职责尽快开展灾后重建。重点实施专家组在后期评估时提出的改进措施,恢复或重建受灾林业资源,清理因应急而设立的临时设施等。区防治指挥部办公室负责监督灾后重建工作,并对重建工作进行相应协调指导。发生区林业主管部门还应制定常态化管理机制措施,负责继续对灾情发生地及其周围进行监测,严格检疫检查,提高灾害除治质量,防止灾情再次发生。
(六)应急保障
1.健全防治体系。区、镇人民政府要建立健全防治检疫体系。加强专业技术人员人才的培养,建立起一支高素质的专业应急处置队伍。经常性地开展应急培训,提高应急队伍的响应能力和实践能力。建立健全林业有害生物灾害应急响应流程(见:林业有害生物灾害应急响应流程图)。
2.专业技术保障。区、镇林业主管部门要及时了解和掌握国内外有害生物灾害发生和防治的有关信息,充分依托科研院所,针对潜在有害生物灾害进行研究,制订科学的防治技术方案,为应对有害生物灾害提供技术支持。各级林业主管部门要鼓励林区农民建立防治互助联合体,支持开展专业化统防统治和区域化联防联治,引导实施无公害防治。
3.经费物资保障。区、镇人民政府依照《广东省人民政府厅关于进一步加强林业有害生物防治工作的通知》的要求,将林业有害生物灾害防治资金纳入本级财政预算,充分保障灾害监测普查、检疫监管、应急救灾、防治装备、防治药剂的资金投入。
4.通讯联络保障。区、镇林业主管部门应建立和完善有害生物灾害应急指挥系统,依托森林防火通讯系统,并配备必要的有线、无线和卫星通讯器材,确保预案启动时指挥部与有关部门及现场工作组之间的联络畅通。
5.加强宣教教育。各级林业主管部门要组织开展应急预案的宣传教育,向相关单位及人民群众普及有害生物灾害预防、应急处置的有关知识。要充分利用公共媒体媒介资源,向人民群众普及有害生物防治的基本知识,增强人民群众防范有害生物的风险意识。要开展专项宣传活动和大型防治活动,推动全社会关注有害生物防治,健全有害生物防治体系。
6.定期监督演练。定期对有害生物灾害的指挥机构、队伍建设、物资储备、技术质量情况进行检查,对镇(街、区)防治有害生物灾害工作进行监督。根据实际情况,采取实战演练、桌面演练等方式,定期进行本预案应急演练,提高防范和处置有害生物灾害的能力。
7.完善防控机制。各级林业主管部门要强化林业有害生物灾害事件防控的底线思维,打造基层防治检疫体系,健全防范机制,完善防治信息共享,鼓励科研院所开展防治的科学研究,各责任单位要严格落实植物及其产品的产地检疫、调运检疫和复检,防止疫情的发生和扩散。
8.奖励惩罚措施。对在有害生物灾害应急处置中作出突出贡献的先进集体和个人,给予表彰鼓励。对迟报、谎报、瞒报和漏报林业有害生物灾害事件重大情况,应急处置不力,或者应急管理工作中有玩忽职守、失职、渎职行为的,依据有关规定给予党纪、政务处分;构成犯罪的,依法追究刑事责任。

如需进一步了解,请拨打咨询电话:0750-6613803。