燕雨直播-燕雨直播内容索引

今天是
关怀版     无障碍     网站支持IPV6
您现在的位置:主页  > 燕雨直播公开  > 信息公开 > 法规公文 > 政策解读

图解:燕雨直播 促进经济高质量发展“黄金十条”(2020年修订版)

来源:本网    发布日期:2020-10-21

文件链接:关于印发燕雨直播 促进招商引资支持经济转型发展办法(2020年修订版)的通知

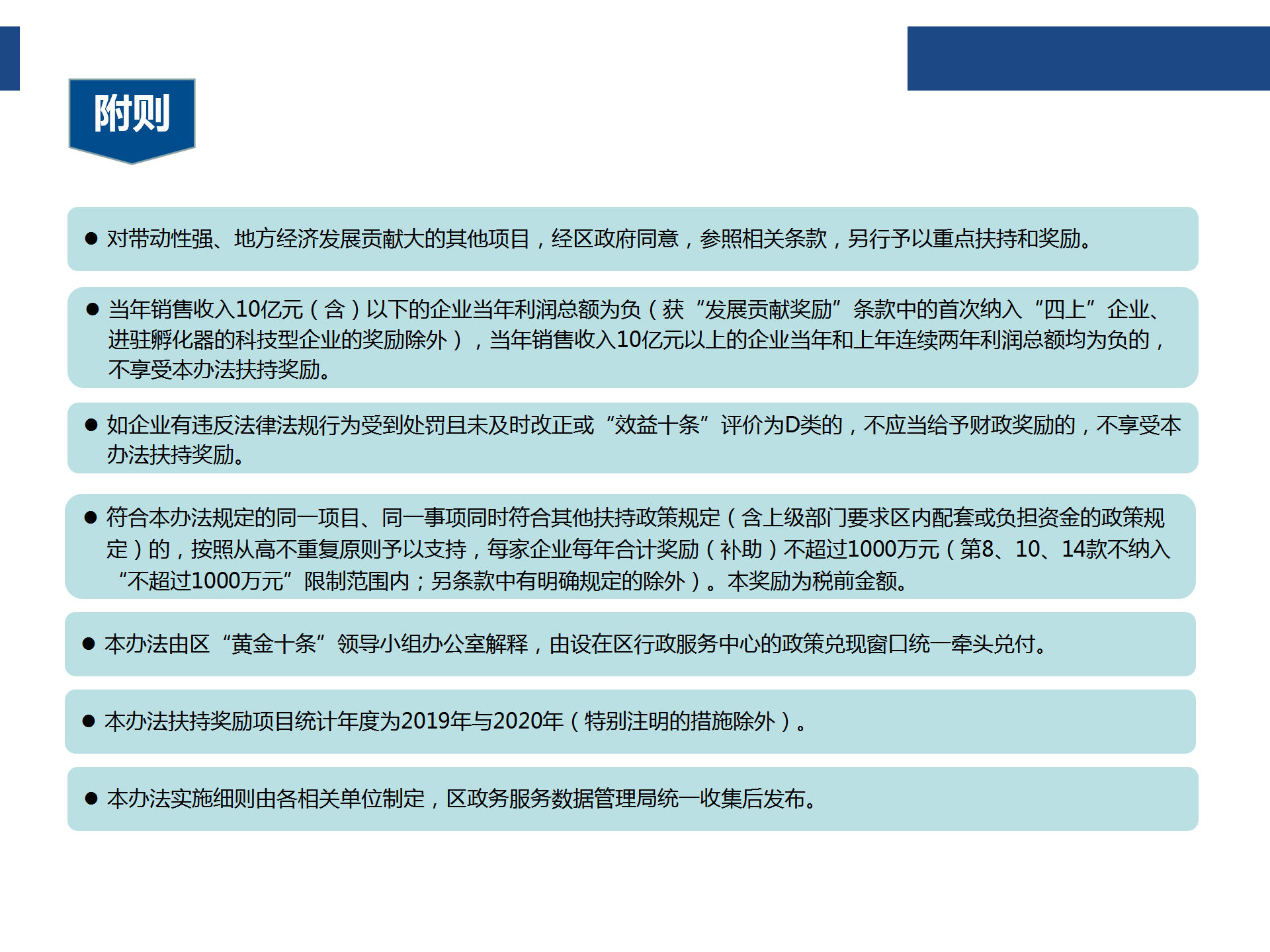
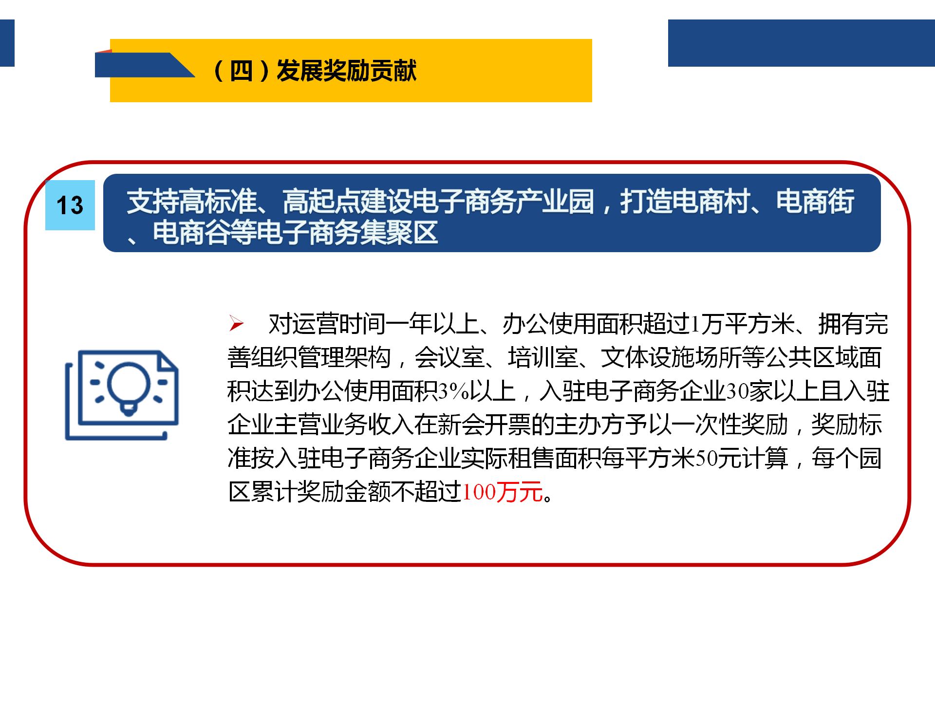
0925“黄金十条”(2020年修订版)网上图解说明_01.png0925“黄金十条”(2020年修订版)网上图解说明_02.png0925“黄金十条”(2020年修订版)网上图解说明_03.png0925“黄金十条”(2020年修订版)网上图解说明_04.png0925“黄金十条”(2020年修订版)网上图解说明_05.png0925“黄金十条”(2020年修订版)网上图解说明_06.png0925“黄金十条”(2020年修订版)网上图解说明_07.png0925“黄金十条”(2020年修订版)网上图解说明_08.png0925“黄金十条”(2020年修订版)网上图解说明_09.png0925“黄金十条”(2020年修订版)网上图解说明_10.png0925“黄金十条”(2020年修订版)网上图解说明_11.png0925“黄金十条”(2020年修订版)网上图解说明_12.png0925“黄金十条”(2020年修订版)网上图解说明_13.png0925“黄金十条”(2020年修订版)网上图解说明_14.png0925“黄金十条”(2020年修订版)网上图解说明_15.png0925“黄金十条”(2020年修订版)网上图解说明_16.png0925“黄金十条”(2020年修订版)网上图解说明_17.png0925“黄金十条”(2020年修订版)网上图解说明_18.png0925“黄金十条”(2020年修订版)网上图解说明_19.png0925“黄金十条”(2020年修订版)网上图解说明_20.png0925“黄金十条”(2020年修订版)网上图解说明_21.png0925“黄金十条”(2020年修订版)网上图解说明_22.png0925“黄金十条”(2020年修订版)网上图解说明_23.png0925“黄金十条”(2020年修订版)网上图解说明_24.png0925“黄金十条”(2020年修订版)网上图解说明_25.png0925“黄金十条”(2020年修订版)网上图解说明_26.png0925“黄金十条”(2020年修订版)网上图解说明_27.png0925“黄金十条”(2020年修订版)网上图解说明_28.png0925“黄金十条”(2020年修订版)网上图解说明_29.png0925“黄金十条”(2020年修订版)网上图解说明_30.png0925“黄金十条”(2020年修订版)网上图解说明_31.png0925“黄金十条”(2020年修订版)网上图解说明_32.png0925“黄金十条”(2020年修订版)网上图解说明_33.png0925“黄金十条”(2020年修订版)网上图解说明_34.png0925“黄金十条”(2020年修订版)网上图解说明_35.png0925“黄金十条”(2020年修订版)网上图解说明_36.png0925“黄金十条”(2020年修订版)网上图解说明_37.png0925“黄金十条”(2020年修订版)网上图解说明_38.png0925“黄金十条”(2020年修订版)网上图解说明_39.png0925“黄金十条”(2020年修订版)网上图解说明_40.png