燕雨直播-燕雨直播内容索引
新会政府网微信
中国侨都-新会发布微博
今天是
关怀版
无障碍
网站支持IPV6
主页
魅力新会
燕雨直播公开
政务服务
政民互动
工作机构
您现在的位置:
主页
>
燕雨直播公开
>
信息公开
>
法规公文
>
政策解读
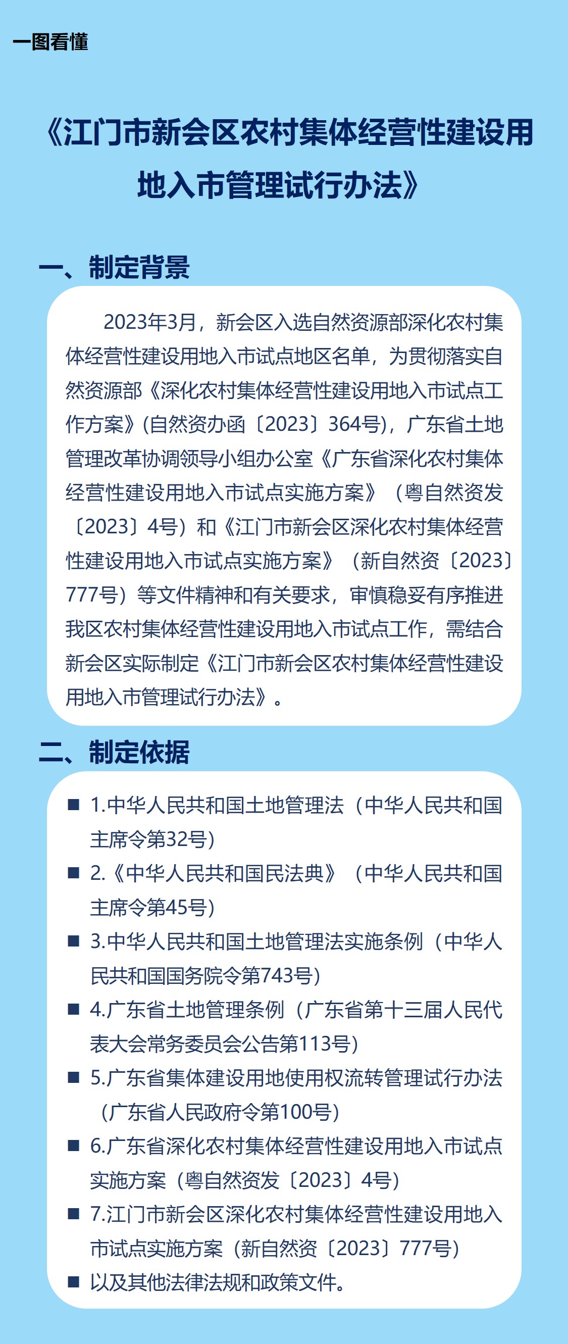
图文解读《江门市燕雨直播 农村集体经营性建设用地入市管理试行办法》
来源:本网 发布日期:2024-07-29
联系电话:江门市燕雨直播 自然资源局,
0750-6322117
相关附件
燕雨直播-燕雨直播内容索引相关的文章
音频解读《江门市燕雨直播 农村集体经营性建设用地入市管理试行办法》
政策解读《江门市燕雨直播 农村集体经营性建设用地入市管理试行办法》
关于印发江门市燕雨直播 农村集体经营性建设用地入市管理试行办法的通知
主页
|
燕雨直播公开
|
信息公开
|
法规公文
|
政策解读